线上佛山陶博会,线上陶博会,线上展会,佛山陶博会,博览会,陶瓷,卫浴,展会,陶博会,陶瓷展会,瓷砖招商,陶瓷招商,陶瓷加盟,陶瓷代理,陶瓷营销,招商,加盟,岩板,个性化定制
线上佛山陶博会-全新的营销模式,线上展会解决难题!是中国陶瓷以及卫浴产品市场风向标,也是世界陶瓷卫浴的中国主场。陶瓷卫浴等数千个品牌加盟、招商、代理,展示优质商品以及便捷、贴心的服务,为您提供愉悦的观展体验。

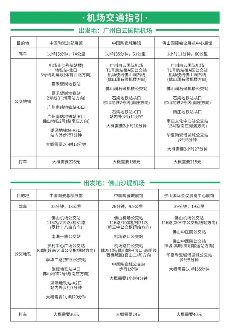
10月18-21日 第41届佛山陶博会 将在中国陶瓷城、中国陶瓷卫浴总部、 佛山国际会议展览中心三展馆举办 想当陶博会“特种兵”,一天逛完三展馆? 不想因为打车看展而额外增加开支? 小陶特意提前献上一份「交通攻略」 让您高效逛遍佛山陶博会 超全!超便!超快! 下拉看↓ 【高铁、机场交通指引】 【免费穿梭巴士发车时间表】 【免费酒店穿梭巴士时刻表】 赶紧码住!看这篇就GO了!

点击查看大图

点击查看大图
点击查看大图
点击查看大图
快收藏这份攻略! 速速搭乘免费穿梭巴士 轻松观展 收获满满 第41届佛山陶博会 小陶在中国陶瓷城 / 中国陶瓷卫浴总部 / 佛山国际会议展览中心三展馆现场约定你! 10月18-21日我们不见不散